图知网
搜索
首页
热门推荐
图片分类
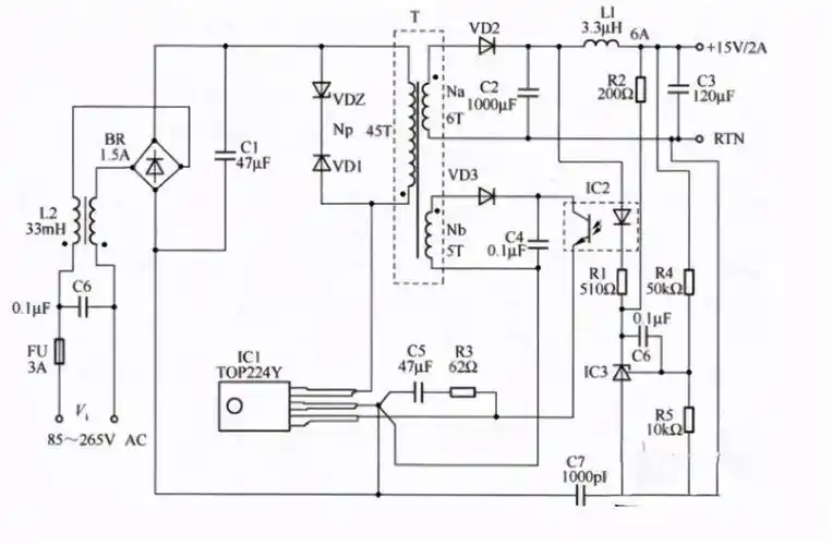
具有电流补偿的24v稳压电源电路
下载原图
相关图片
24v2a开关电源原理图和pcb文件
6条原因解释24v开关电源电路的工作原理
6条原因解释,24v开关电源电路的工作原理_电压
推荐一款24v5a电源芯片的acdc电源方案
24v直流想变成正负12v, 如何设计电路
【高分】24v转5v电路
为你推荐
男子头部被啃出大洞 万虫在太阳穴里蠕动
主营:pvc注塑件,硅胶密封条供应商,橡胶垫生产厂家,钢丝复合密封条,d
ch-54采用不可收放的前三点式起落架.
非洲羚羊角
乾坤在线的游戏背景
[蜡烛] #北京# #北京丰台# #丰台医院# #长峰医院
三年级三班小学生成长记录模板
玛丽温柔分娩顺产季丨"谢谢你!给了我从未有过的温柔分娩体验~"