图知网
搜索
首页
热门推荐
图片分类
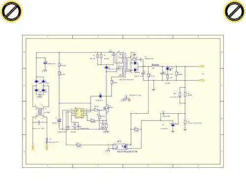
推荐一款24v5a电源芯片的acdc电源方案
下载原图
相关图片
24v6a双端正激开关电源原理图
24v350w开关电源电路原理图pcb工程文件uc3843adlm193芯片
24v2a适配器电路原理图
请教大虾24v/2a的开关电源电路图.望不吝赐教
直流24v电路图
具有电流补偿的24v稳压电源电路
为你推荐
唯一真正拥有过赵丽颖,冯绍峰也曾满眼都是老婆,如今却只剩回忆
恋爱风波后,张子枫绯闻男友机场首现身,全程黑脸教训路人
婴儿倾听者 baby listener
周深@范丞丞adam0616@宋雨琦_g-i-dle@时代少年团-张真源随机签名哟
源氏(游戏静态壁纸) - 静态壁纸下载 - 元气壁纸
bobmarley这个仅次于上帝的人
张艾嘉与现任老公王靖雄
魔法少女小圆 图源p站 沙耶加