图知网
搜索
首页
热门推荐
图片分类
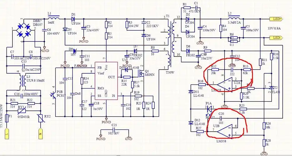
6条原因解释24v开关电源电路的工作原理
下载原图
相关图片
24v6a双端正激开关电源原理图
24v146a开关电源的电路图免费下载
24v大功率直流稳压电源电路图
24v直流想变成正负12v, 如何设计电路
关于开关电源里的反馈
【高分】24v转5v电路
为你推荐
独家:宋茜工作室合作贾士凯 将主攻影视
没有星光的夜里也要努力让自己发光
q版萌图简笔画●肖战q版人物萌图简笔画●简笔画卡通●卡通简笔画●简
按栽培形式分为多头菊,独本菊,大立菊,悬崖菊,艺菊,案头菊等栽培类型
法式烫木马卷 可复古可甜美 中短发必烫 中长发烫发 法式烫 圆脸发型
自配纯中药烫伤药治疗在泰国旅游烫伤病例分享
非常实用 31张大葱 洋葱田间病害图谱
串联和并联第2课时ppt