图知网
搜索
首页
热门推荐
图片分类
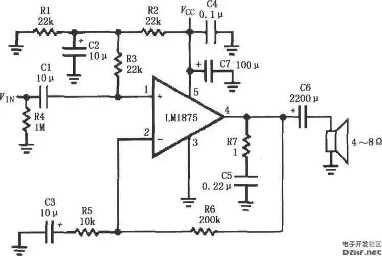
lm1876双电源供电音频功率放大电路
下载原图
相关图片
基于lm1876的音频功率放大电路图
lm1876双电源供电音频功率放大电路.pdf
多功能lm1876功率放大电路应用电路
最完美的lm1875电路图第1页
lm1876具有静音功能和待机模式的overture音频功率放大器串联双路20瓦
最完美的lm1875电路图第1页
为你推荐
许凯壁纸 大放送92古希腊掌管颜值的神
装饰元素 其他装饰图案 > 白色小女孩人物手绘涂鸦t恤 收藏 [声明] 觅
英短 蓝猫 纯蓝色 英国短毛猫 沐米猫舍 适合当种猫
2021新款春夏冰透紫色美甲手绘假指甲成品贴片手工定制短款甲贴
鼻导管如何安全稳妥固定人字型教你一分钟搞定
黄胄《钟馗醉酒》
夏新u7厂家直供 回音壁电视音响客厅 家庭影院无线蓝牙家用音箱
湖北雀友108颗麻将是多少档位