图知网
搜索
首页
热门推荐
图片分类
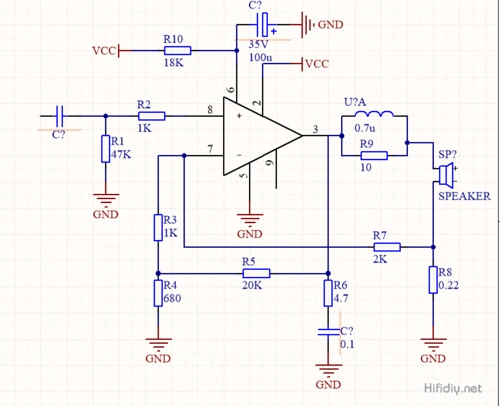
多功能lm1876功率放大电路应用电路
下载原图
相关图片
基于lm1876的音频功率放大电路图
一直很想参考吴刚3886的电路来套到lm1876电路上来,先随便画个图
lm1875功放线路图大全
lm1876高保真功放电路
基于lm1876tf的20w×2功放电路图
lm1876功放电路图
为你推荐
燃放中的红色卡通鞭炮新年春节装饰2557363免抠图片素材
超拽霸气黑白女生头像人是会变的
魔道祖师金子轩当初那么不喜欢江厌离最后为何又爱上了她
豪爵uhr150高手把版 踏板人气排行榜第一名!
宏赫景德镇电镀陶瓷工艺品现代房间酒柜风水家居装饰金鱼小摆件
九牧不锈钢洗碗池tc02117
铁艺背景屏风,创意创新设计屏风隔断装饰,家装风格搭配
古风壁纸漫画 #古风美男 - 抖音