图知网
搜索
首页
热门推荐
图片分类
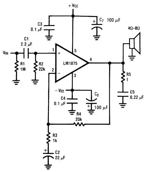
一直很想参考吴刚3886的电路来套到lm1876电路上来,先随便画个图
下载原图
相关图片
(1)试采用lm1875制作一个 20 w 高保真音频功率放大器,参考电路图
多功能lm1876功率放大电路应用电路
最完美的lm1875电路图第1页
使用lm1876制作小型功放电路图
lm1876高保真功放电路
lm1876具有静音功能和待机模式的overture音频功率放大器串联双路20瓦
为你推荐
吴敏霞二胎产子儿女双全母子贴脸同框超暖心弟弟正脸曝光
龚俊春日幻想芭莎大片#龚俊最新杂志封面释出,时尚表现力绝绝子!
一群老义工为耄耋老人洗澡——东台义工联梁垛服务队开展鼠年"南梁
上海特产沈大成花开富贵点心老字号麻薯中式传统国潮糕点冰皮零食
向日葵向着太阳我向着你
这是2008年10月,谢晋病逝后,一张罕见的遗容,他身
萌妹子田园小清新.
pipersong盘腿椅 pipersong盘腿椅soulseat猴凳soul seat瑜伽冥想打坐