图知网
搜索
首页
热门推荐
图片分类
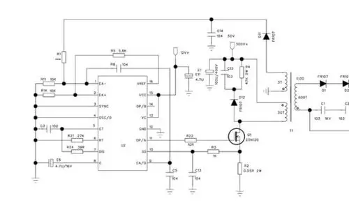
非常成熟的sg3525车载功放升压电源板电路原理图
下载原图
相关图片
我在用3525ic自制12v输入的逆变器要求输出220v,但输出不是正常正弦波
3525芯片的开关电源改可调
这个3525驱动电路是不是存在问题? - 科创
3525原理图
图是10a高频开关电源的3525的接线图
易制的正弦波逆变器(用sg3525)
为你推荐
凹凸世界学园篇cp向卡凯
多彩多姿的彩虹闪光背景.矢量照片
华为p20pro三款新配色抢先看最高999欧元国内也将上市
许墨
时尚单肩托特包百搭休闲手提包秋上新大容量真皮女士包包2021新款
狙击枪"98k"在现实中威力如何?
韩国2022春夏新款性感深v领低胸显胸修身中短袖打底衫t恤女上衣
大腿内侧长了个痘痘,这是啥?怎么治?