图知网
搜索
首页
热门推荐
图片分类
3525芯片的开关电源改可调
下载原图
相关图片
我在用3525ic自制12v输入的逆变器要求输出220v,但输出不是正常正弦波
逆变焊机电路图内容|逆变焊机电路图版面设计
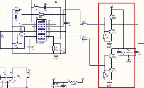
这个是sg3525控制的,红色框的就是图腾柱
3525358驱动电路图
本文介绍了以sg3525为控制核心,全桥变换器为主电路,输出直流电流45
3525逆变器电路图
为你推荐
十二星座死神照片,十二星座恶魔图片
西海岸,史努比狗狗,冰块,说唱阿姆,立体声,嘻哈壁纸高清原图查看
祁宋ins真人恩爱情头一对两张
简约创意可爱引导关注抖音背景图
m40a6狙击步枪
谁是你生命中的贵人 励志 成功 书籍
他只演了一部戏,却可以躺赚一辈子,他的子孙后代也能受益一生
名人诞辰:美国影星一一一沙隆·伊丽莎白