图知网
搜索
首页
热门推荐
图片分类
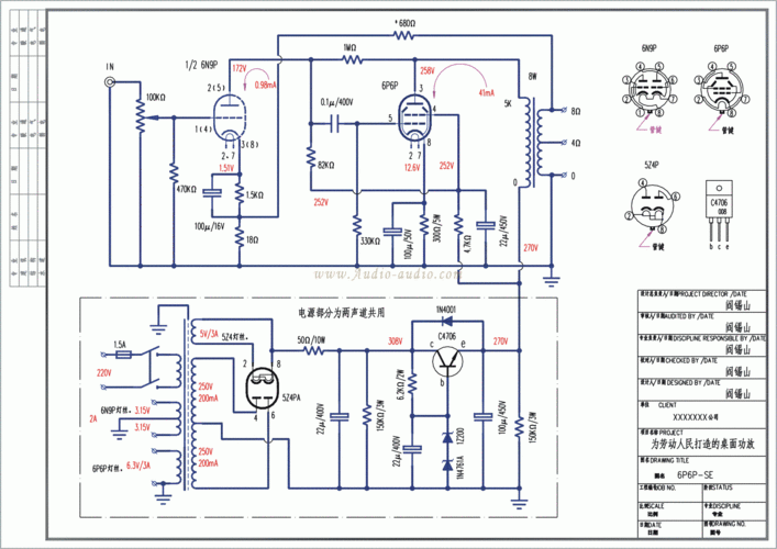
805推挽1.gif
下载原图
相关图片
电子管805单端电路图
历时一年做成的大理石805电子管胆机
805单端胆机功放电路图-电子管功放-维库电子市场网
经典805单端.jpg
立_电路
805推挽.gif
为你推荐
曾志伟"酒后吐真言",揭露了"三金影后"周冬雨早年多段情史
动漫卡通,火影忍者,晓,小南,纸玫瑰
台湾一位女网友发布了一组对比图:老公四年前和现在的对比照
怪物原画怪物设定怪物角色游戏怪物
闪电爱心
银川新辟公交706路,710路线路
打仗死的人怎么画简笔画
白光莹高清图