图知网
搜索
首页
热门推荐
图片分类
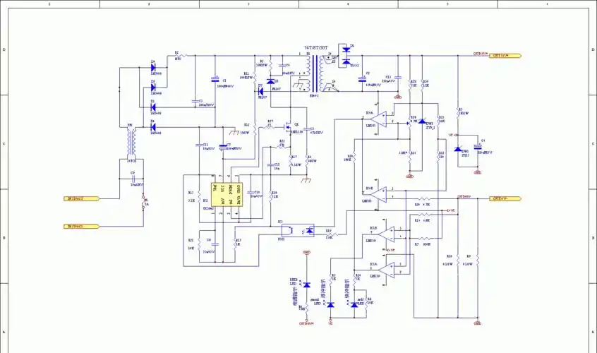
电动自行车佳腾充电器电路图
下载原图
相关图片
电动车充电器电路图全集
电动车 充电器电路图
电动车充电器电路图
6v镍镉电池充电器电路
12v电池充电器电路图
常见的电动车充电器电路图汇集
为你推荐
张雨绮亮相电视剧品质盛典一袭深v红裙走红毯摇曳生姿
人员基本信息表
看了小鬼王琳凯的各种发色不禁想问还有他不敢染的发色吗
金光菊
厂家批发 骨科病号服长袖倒穿衣病人服 住院色织病员服棉袄病人服
春秋航空a320起飞
明日方舟傀影/水月诚信代肝,50满级,5毛一级,首单可优惠,期间包日常
二战时为何日本三八式步枪刺刀上有个钩子最后一个功能让人气愤