图知网
搜索
首页
热门推荐
图片分类
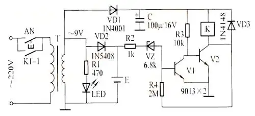
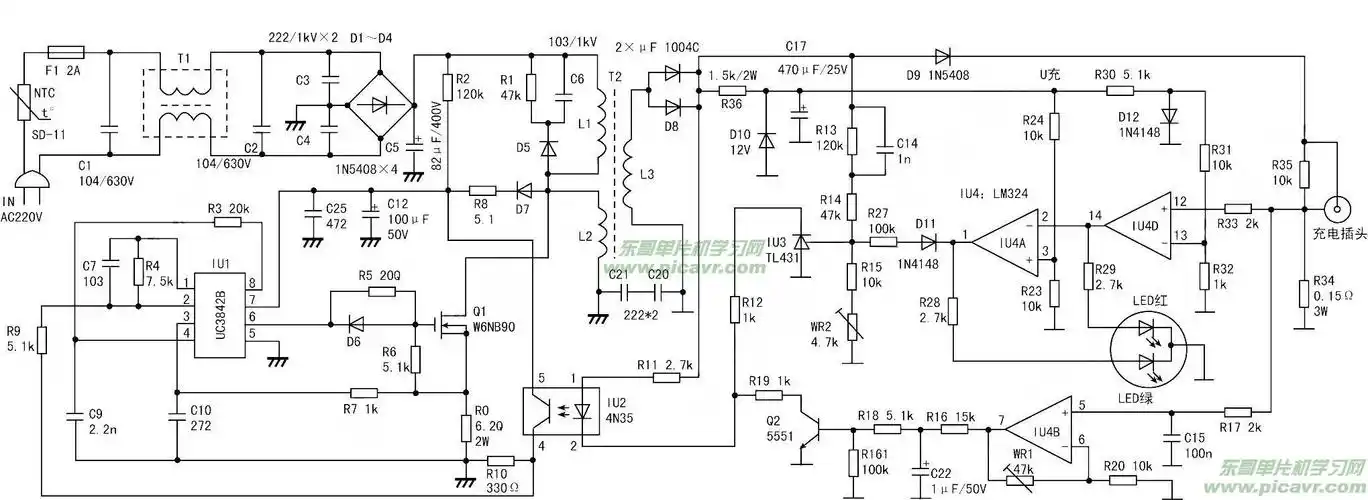
常见的电动车充电器电路图汇集
下载原图
相关图片
电动车充电器电路图
电动车充电器电路图2
6v镍镉电池充电器电路
6v手提灯自动充电器电路
电动自行车佳腾充电器电路图
12v电池充电器电路图
为你推荐
沛县这里免费带娃→_汉源_街道_寒托班
新开河
黑茶色和黑色哪一个显白,和冷棕色哪一个漂亮
【1119电脑精选20p】足控合集_手机搜狐网
儿童水彩画荷花儿童水彩画荷花画法步骤
含羞草叶子为什么发黄,含羞草叶子发黄怎么办? 花卉大全
拔这两颗横生阻生牙,难度大吗?
宜家国内代购百灵坐卧两用框架带双屉白色带沙发床