图知网
搜索
首页
热门推荐
图片分类
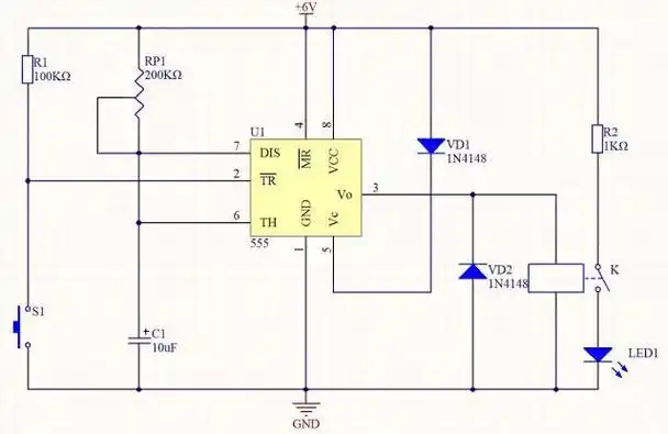
555组成的信号延迟电路图
下载原图
相关图片
一,延时定时器 本电路是一个用555集成电路组成的单稳延时电路,可以
ne555触摸延时灯电路制作附视频
555定时器及其应用
求ne555延时电路
想利用ne555p制作一个延时导通的电路,延时时间在30秒-5分钟(可调节).
555组成的60秒定时电路
为你推荐
定制广告牌门头招牌户外美发店铁艺店铺定做简约展示牌设计圆灯
2600_3900竖版 竖屏
西游记女儿国·赵丽颖
张卫健"孙悟空"后光头20年,原因揭秘:只因导演说了一句话
油画世界 artyouhua
oled环幕屏 麒麟990 5g 准新机,华为老当益壮_mate_pro_手机
有密集恐惧症的人看完芝麻女孩整个人都不好了
吉祥弟弟的粉丝名是牛爷爷吗