图知网
搜索
首页
热门推荐
图片分类
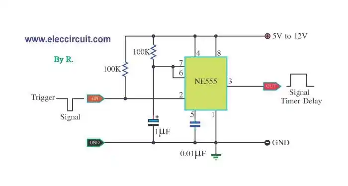
用555电路如何做一个延迟电路延迟时间是1分半钟!
下载原图
相关图片
高压延迟555.jpg
1min延时电路图 555定时器的 简单易懂的
555组成带看门狗的延时电路
使用ne555实现的延时开关电路
想利用ne555p制作一个延时导通的电路,延时时间在30秒-5分钟(可调节).
555可调范围大的长延时电路
为你推荐
长高秘诀--长高必看的12个拉伸运动
濮存昕
宋小宝吃面吃到差点呛死,台下观众都心疼坏了,这段处处是笑点!
general1920x1080fantasyartsciencefictionspacesuitklaytondigital
每日一句lucrativeovertimepay
塞尔达迷失森林位置地图迷失森林祠堂通关攻略
总线是三相电进户线是两相怎么接空开
养育61指导9幅漫画告诉您真正的教育是什么