图知网
搜索
首页
热门推荐
图片分类
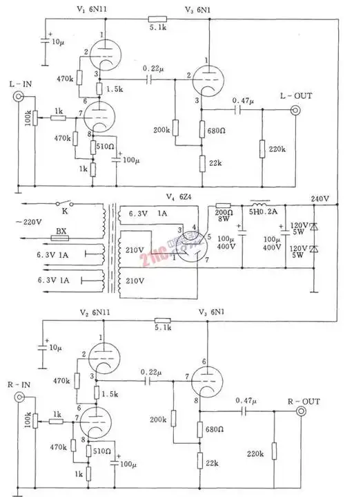
三极管68k el84牛推211.png
下载原图
相关图片
211 push-pull 1
『胆艺轩音响技术论坛』 03 讨论211电路 [技术帖(电子管类)]
电路求机求帮忙论坛』 - 胆艺轩[tubebbs]论坛集群 音响|交易|电子管
电子管功放电路大全
关于电子管功放前级放大器电路的介绍
用npn大功率管的功放
为你推荐
权志龙再次出席香奈儿大秀这次造型是不是历年最弱盘点
陶慧娜的日常泡瑜伽馆怪不得身材这么好瑜伽塑形真是有奇效
治愈系云朵
曹军沿河而西,袁绍渡河追之,关羽复击斩袁绍将文丑,顺利地退回官渡.
一心不乱的明学长老写在明学长老圆寂一周年
别把陈建斌玩坏了
打死你_打死表情
西宁市图片