图知网
搜索
首页
热门推荐
图片分类
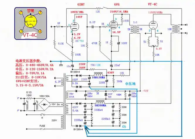
关于电子管功放前级放大器电路的介绍
下载原图
相关图片
求助用倍压方式胆整流做211的高压电路
胆艺轩[tubebbs]论坛集群 音响|交易|电子管|胆机|胆机网
新手diy 211分体功放设计制作
日本211 单端胆机功放
电子管功放电路大全
211 push-pull 1胆功放电原理图.gif
为你推荐
[女生英文微信网名文艺唯美范] 文艺范的微信名字大全.doc 5页
消防泵房管道系统图
直腿怎么画简笔画
风吟.旗袍少妇 - 精品典藏--嘉陵江 - hzlyhx567的博客
里城玺樾山怎么样看置业顾问邓红伟发布了一条项目新消息
剖腹产的伤口
超级污表情包
藏的很隐蔽59式坦克的航向机枪在哪里