图知网
搜索
首页
热门推荐
图片分类
三年级春天的儿童画三年级春景画
下载原图
相关图片
00儿童画春天去郊游
风筝图片,春天儿童绘画
走进大自然拥护春天,展现孩子们的画姿
一一班 王艺茜 《春天的颜色》
我们春天的画画就完成啦!
走进大自然拥护春天,展现孩子们的画姿
为你推荐
深夜一角吉他谱毛不易g调原版六线谱吉他弹唱教学
p>赛尔吉·伊巴卡(serge ibaka),1989年9月18日出生于 a target="
兰州五洲银屑病医院专家介绍-宛西生活网
打上花火-完美版五线谱预览4
宝马x3档次-后排-胎压-易车
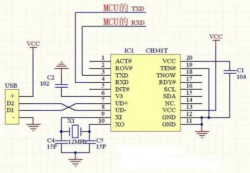
usb接口芯片ch341用单片机控制吗,需要编程吗
难过就是,虽然很难但总会过去#小众头像 #动漫头像 #男生头 - 抖音
巨幅国旗闪耀广场中央.(央视记者段德文拍摄)