图知网
搜索
首页
热门推荐
图片分类
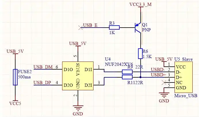
usb接口芯片ch341用单片机控制吗,需要编程吗
下载原图
相关图片
单片机usb供电电路
stm32f105 usb设备电路设计方案
电路图如图,通过usb给stc12c5a60s2单片机下载程序.单片机我用的是3.
usb下载和外扩电源接口电路图
usb设备电磁兼容设计标准电路图
求个usb充电自控电路!
为你推荐
看到一个小格格,太可爱了!
长城瞩目g20盛宴 中国佳酿秀出国际范
暗恋橘生淮南 第12集-电视剧-高清视频在线观看-芒果tv
旗台栏杆 汉白玉旗台 石雕旗台 升旗台
挠痒痒 ten tiny tickles karen katz 数字书 卡伦卡茨 英文原版绘本
毛爱莲-戏迷最喜爱的戏剧戏曲演员排行榜
组装图纸式火箭
高血脂吃什么好 有助于降血脂的食物.doc