图知网
搜索
首页
热门推荐
图片分类
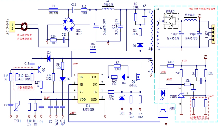
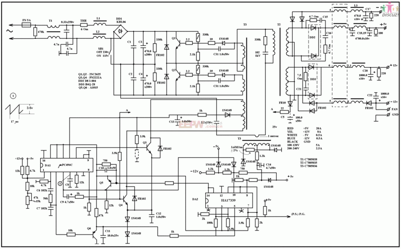
开关电源 我的分析 指正错误?
下载原图
相关图片
【清华电路原理第1版课件】第7章 二阶电路
开关电源电路图
开关电源电路图讲解
苹果开关电源充电器电路图
电脑开关电源电路图大全8
笔记本开关电源电路图
为你推荐
夏季中老年女装宽松大码休闲时尚桑蚕丝连衣裙40-50岁妈妈装裙子
草剃京
成都公交车34l路经过的车站名
七年级数学5不等式的计算题最新整理
安与骑兵从当红到落寞仅用了3年如今成为夫妻却没了事业
第五套人民币学堂_人民币学堂_纸币学堂_收藏学院_紫轩藏品官网-值妹
厅轿门地坎
"粽子经济"大数据:相关企业超5000余家 专利信息持续增长|糕点|礼盒