图知网
搜索
首页
热门推荐
图片分类
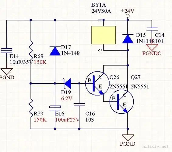
延时关电路的电容充电问题
下载原图
相关图片
rc延时导通电路
用555设计一个20秒的延时电路
请教高手设计一个通电延时1秒的控制电路,酬谢10元话费
功放延时的问题!高手来帮下忙吧!
请问做一个延时控制继电器 需要哪些器件 基本电路图是怎样的 谢谢
哪位高手能帮我一下,想做一个定时断开电路.
为你推荐
好用的家庭餐厅设计举例 | 25图
南峰(落雁峰)中峰(玉女峰)北峰(云台峰)华山主峰区游览区域主要以东
不一样的主角,谁才是第八代火影目_卡卡西_同人_米娜
小燕子黄奕前夫黄毅清被判刑16年,曾诽谤马苏卖淫,数罪并罚_网友_因为
斯洛伐克国旗
鉴证科|《悬崖之上》:演员不错但bug也多
中元节月亮(苏马荡印象之二)
热带水果杨桃排行榜