图知网
搜索
首页
热门推荐
图片分类
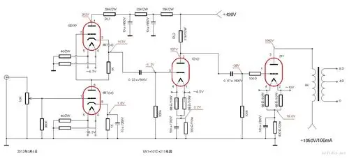
开发101d前级用15k输出牛 - 『胆艺轩音响技术论坛』 - 胆艺轩
下载原图
相关图片
101d的噪声很难去除
双声道电子管功放前级放大器电路图
求电子管音调电路图,带高中低音
hifidiy论坛-转载 : 几款经典电子管前级线路的特色 - powered by
电子管前级-电路图-电子产品世界
hifidiy论坛-转载 : 几款经典电子管前级线路的特色 - powered by
为你推荐
和平精英信号枪怎么获得信号枪获取位置一览
仿古雕刻有喜欢的给个关注
kobe bryant 科比·布莱恩特
鬼灭之刃闺蜜头像2请礼貌拿图
今日沂蒙小山村
围栏庭院竹子菜园竹护栏隔断防腐竹篱笆户外园艺竹栅栏插地环保竹
金庸小说八大剑客之令狐冲 令狐冲初时为华山派首徒,熟习《华山剑法》
闺蜜鞋子