图知网
搜索
首页
热门推荐
图片分类
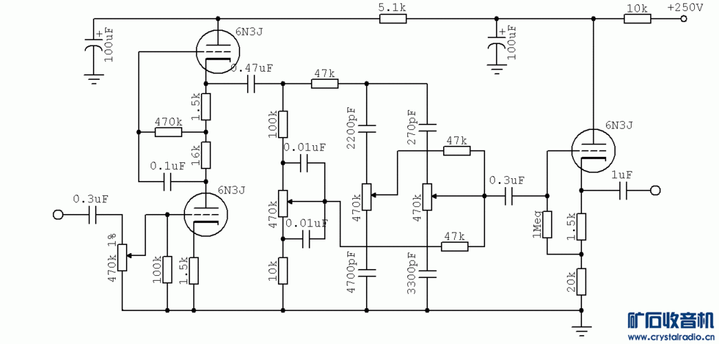
电子管前级-电路图-电子产品世界
下载原图
相关图片
hifidiy论坛-自制的电子管前级,请斧正,谢谢 - powered by discuz!
101d的噪声很难去除
5款常用电子管前级线路
转载5款较常用的电子管前级制作电路图
几款经典电子管前级线路的特色
几款胆前级电路及制作
为你推荐
【马克笔插画】手绘大佬更新了!二次元q版动漫少女合集~(新手肝)
黄磊-news-13 - 搜狗英文
南京车展(南京车展2021年6月车展)-驾考宝典
玉米饼汤黑白色的热食物
jason peterson 黑白摄影 城市 头像 颓废
施工现场安全管理制度
猎刀
每个女生都应该拥有一套专属的职场照~#摄影#职业照形象照 # - 抖音