图知网
搜索
首页
热门推荐
图片分类
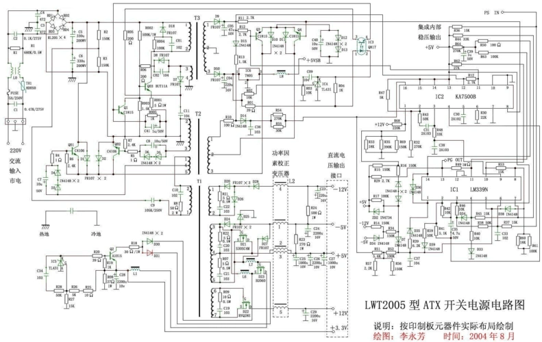
开关电源电路图
下载原图
相关图片
开关电源电路图大全
开关电源电路图集
atx开关电源电路图
开关电源电路
开关电源电路图讲解
开关电源电路图详解
为你推荐
体重一直八十多斤常年吃不胖的原因
长正中吸附性全口义齿
洮南香老虎头光瓶 42° 零售价 ¥25.00/瓶
国庆花坛. 2023国庆绿雕景观价格,客服询价:18452 - 抖音
晚上好问候语录晚安精选图片表情
球球大作战6.6.3版本下载地址分享
杂技剧《化·蝶》海报
"瓷娃娃"福原爱是娃娃脸,"大魔王"张怡宁也是娃娃脸,无疑两个人都是