图知网
搜索
首页
热门推荐
图片分类
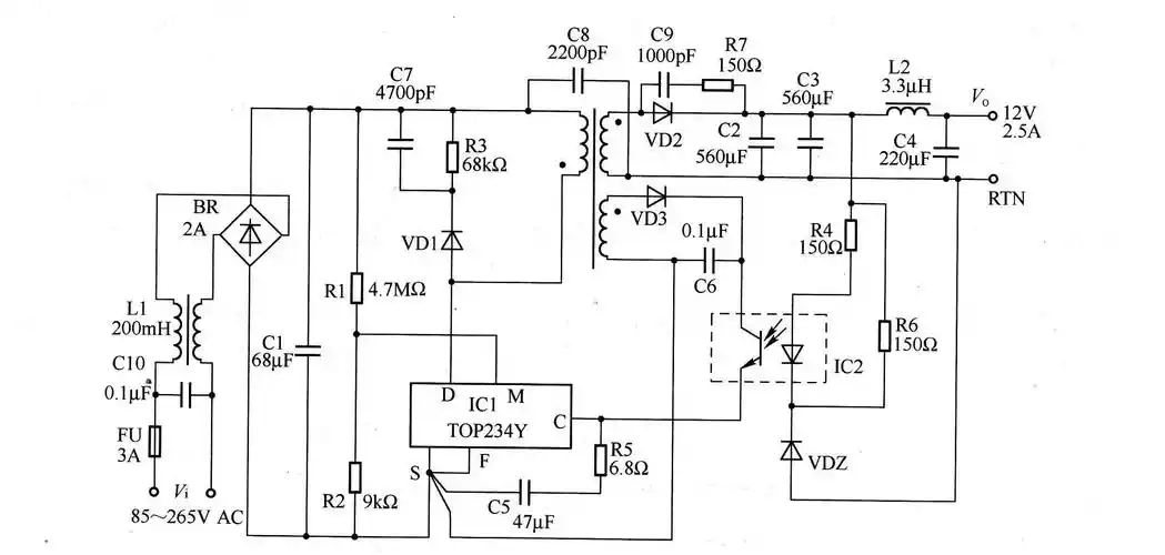
开关电源电路
下载原图
相关图片
开关电源电路图大全
uc2844a开关电源不起振
开关电源电路图
开关电源在专业功率放大器中的应用
2.4w/12v输出开关电源电路图
高性能开关稳压电源电路图
为你推荐
婚姻里一败涂地的佟丽娅,凭啥能顶替董卿,成为央视春晚主持人?
jr西日本 287系 3両付属編成 編成番号不明 検査明け 構内試運転 岸部
斗罗大陆白沉香##尖尾雨燕白沉香
民国政府货币民国币,中央银行,面值五元,普品,号码随机保真可鉴定
北欧卧室床头柜台灯ins少女浪漫温馨结婚房创意简约现代网红灯
小米max小米6小米6x红米6pro小米5x小米5c小米5sp小米5小米5s知道短接
17世纪 铜鎏金红财神 蒙古 札那巴札尔(lot 0007) 札那巴札尔造像中
台湾四号西翁牛眼#鸽子 #信鸽赛鸽 #养鸽人 #台湾海翔赛鸽 - 抖音