图知网
搜索
首页
热门推荐
图片分类
5险一金 成都市七险一金标准
下载原图
相关图片
成都七日游
成都市行政区划地图上面新津县
成都#地图#地理知识#行政区划#简介 - 抖音
成都市高清电子地图
成都区域划分分解上
成都市区地图全图查询
为你推荐
盘点动漫中那些最让人心疼的孤独者
赵丽颖出席《寻龙传说》晚宴,穿搭粉色礼服裙造型,优雅甜美~_交叉
旋之都淘宝fate命运之夜 fgo远坂凛时臣saber黑贞德令咒 汽车电脑
圆柱最全公式
44岁相声演员周炜,低调娶同事恩爱至今,如今一家三口很幸福
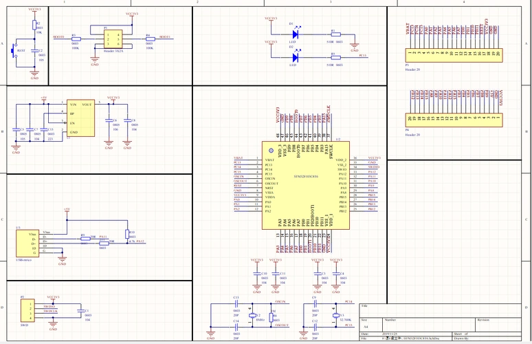
发一个自己修改过的stm32f103c8t6最小系统板pcb
关于宪法你了解多少
内蒙古,这片广袤的土地,总是让人心生向往.