图知网
搜索
首页
热门推荐
图片分类
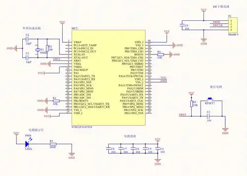
发一个自己修改过的stm32f103c8t6最小系统板pcb
下载原图
相关图片
stm32c8t6智能小车控制板 ad原理图
stm32f103c8t6核心板的原理图免费下载
stm32f103c8t6开发板改jlinkob教程
stm32f103c8t6核心板原理图
小菜鸡尝试做了一个stm32f103c8t6的最小系统版,求大佬给看看可以正常
请问我第一次画的线路板stm32f103c8t6能工作吗
为你推荐
宁王朱宸濠是如何经营造反事业的他为何要造反
60岁倪大红近照,隐瞒了31年的老婆,原来是我们熟悉的她_倪炜_因为
大追捕 剧照
格林豪泰新疆昌吉州吉木萨尔准东五彩湾政务中心智选酒店陪您领略西部
漫山花海新疆伊犁那拉提杏花谷
手绘黑白哈士奇知乎答主——懵逼的大鞋生
猫咪头像这组球球的情侣头像简直太好看了
西施王者开黑头像