图知网
搜索
首页
热门推荐
图片分类
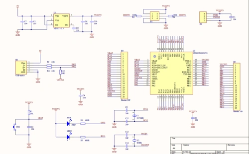
stm32f103c8t6开发板改jlinkob教程
下载原图
相关图片
9基于stm32c8t6的四旋翼无人机的飞控制作实践操作4ad电路板绘制原理
stm32f103c8t6最小系统设计
stm32f103c8t6最小系统板
stm32f103c8t6单片机最小系统ad版原理图pcb
stm32f103c8t6开发板的电路原理图免费下载
请问我第一次画的线路板stm32f103c8t6能工作吗
为你推荐
小型双肩包男轻便男士复古帆布户外休闲旅游小背包港风胸前挎包潮黑色
如果爱第四季刘宪华陈都灵花絮合集
压力太大如山顶不住表情包
我手背是长了什么?
他被誉为中国的保尔柯察金1966年被打倒活到74岁
贝纳利幼狮250复古街车
南斯拉夫的争气炮m56型105毫米榴弹炮
夏达作品