图知网
搜索
首页
热门推荐
图片分类
幼儿健康领域玩教具:系鞋带 纸板 马克笔 鞋带 找不到原创作者了 谁
下载原图
相关图片
小班区域材料自制玩具生活操作健康食物
健康领域玩教具
健康领域自制玩教具——《我是系绳小能手》 教育价值: 发展幼儿健康
健康领域玩教具
幼儿园区角刷牙游戏活动材料 幼儿园健康领域健康游戏活动玩教具
健康领域自制玩教具——《我是系绳小能手》 教育价值: 发展幼儿健康
为你推荐
天边草原等你来_简谱_搜谱网
据称,每次刘汉会见女星,最低消费都达二十五万元.
轻氧水晶·女生自习室第3课.文胸尺码专业测量法: 内衣穿错 - 抖音
24个英语字母手写艺术字体注意字距和角度练习单词连写方式纠正字型
乐器高档精艺簧笙民族吹奏笙制学生用笙笙
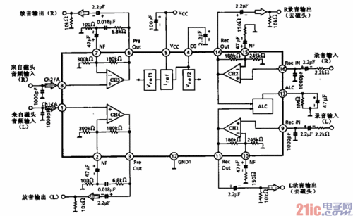
录音机录放音电路
丰田凯美瑞cd音响的接线方法
【包税】celine/赛琳 2020早春新色 经典款miniluggage 女士卡其绿