图知网
搜索
首页
热门推荐
图片分类
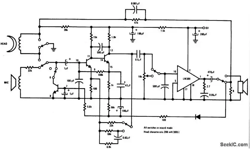
录音机录放音电路
下载原图
相关图片
固体录音机电路图
ta7137p,ta7137p pdf中文资料,ta7137p引脚图,ta7137p电路-datasheet
磁带录音器电路
音频功放保护电路分析与维修 浏览文章 维修技术 维修吧
云雀牌dl3型盒式录音机电路原理图
录音机_电路
为你推荐
技法美术高考联考敲门砖李家临摹头像素描
安全知识幼儿园中小学校园教育展板各类海报挂图墙贴
有种"整容"叫唐嫣结婚,老公罗晋变化不大,她却像换了个人_角色_演技
蒙塔泽尔·扎伊迪
也就是那次"一指弹"事件
科檀手串非洲小叶紫檀木2.0mm男女情侣款佛珠手链108颗手饰文玩
三农 #拖拉机 #四驱拖拉机 路通1204,前后配重,3开 - 抖音
张起灵