图知网
搜索
首页
热门推荐
图片分类
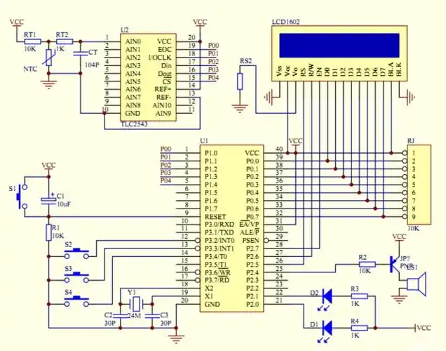
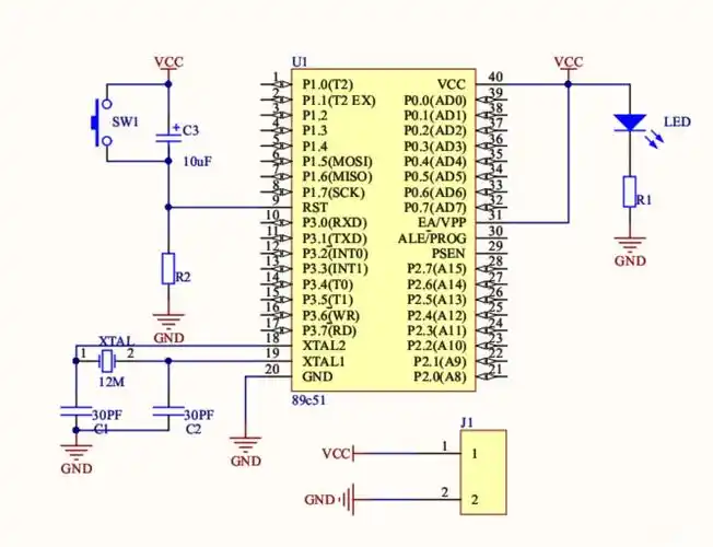
免费文档 所有分类 工程科技 电子/电路 电工考证电路图 第1页 (共4页
下载原图
相关图片
分享一些单片机基础入门级的知识 - 今日头条 - 电子发烧友网
新手学习电路图_电子街
电动机制动控制电路图_电工基础知识_电工技术-电工最常见电路
8大电工基础电路老电工电工初学者蜕变为电气大神的必经之路
电气二次控制回路基本知识-电子发烧友网
[分享]最全基本电气控制电路,学会这些你就入门了!很全面的知识!
为你推荐
刘宪华henry表情包
按摩床上曝光揪心一幕广东诊所内孩子绝望表情令人心痛
痛苦的心 - 理查德·克莱德曼钢琴谱-理查德·克莱德曼痛苦的心钢琴谱
谢楚余美女油画欣赏_腾讯视频
通用大艺锂电池电动扳手电池48vf88vfa3冲击扳手角磨机电锤充电 10节
白色背景下的花 简单背景5k图片_4k背景图片高清壁纸_墨鱼部落格
美女的过肩龙纹身图案
阴阳师€ 夜叉c青坊主