图知网
搜索
首页
热门推荐
图片分类
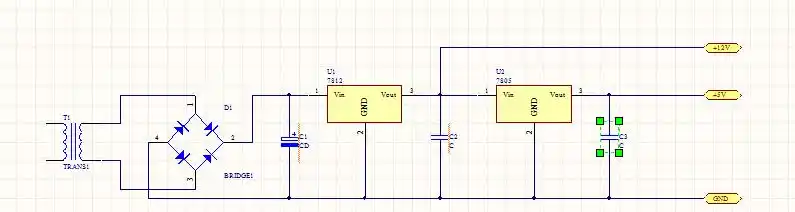
车用12v转5v接口电路实绘图
下载原图
相关图片
用原子哥的12v转5v电路原理图做出来的电路不能正常工作
12v转5v降压电路图,dc-dc主要是可靠性帮忙分析一下.
求12v转5v的简单电路
12v,5v直流稳压电路设计问题,高分求助!
5v升12v的电路图icmc34063
直流12v转5v电路图
为你推荐
烈火战车fullthrottle(1995)
【图解图片_昆山福海长安欧尚长安星卡图片】-汽车之家
michigooneofakind权志龙母胎演唱会澳门场
超可爱的人物简笔画
▼巴塞罗那的出租车
爱眼护眼绘画.#爱护眼睛主题画 #预防近视主题画 #爱眼护眼 - 抖音
小鸟宝宝涂色app
画画原来如此简单#手绘蓝色玫瑰在面具上.