图知网
搜索
首页
热门推荐
图片分类
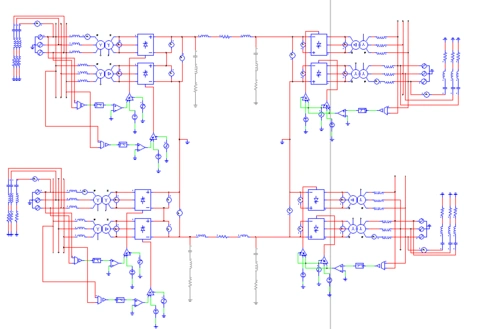
图112脉波二极管整流输入采用高压igbt的三电平mv装置
下载原图
相关图片
六相12脉冲整流原理图
这里的12脉波整流模块电路如图16
谁能分析一下全波整流电路工作原理
十种精密全波整流电路图 - 风雨里 - 风雨里的博客
再经过流电路的桥式整流
十个精细全波整流电路图讲解
为你推荐
中国古代哪个将军是帝王最厉害最可靠最实用的将军
孔子问道于老子的雕像
分享几张本人认为很酷的外星人壁纸. - 抖音
单说昊天锤的天赋,唐三和唐昊到底谁更强?唐昊本身也并不弱.
《长方形和正方形》思维导图 - 抖音
电子琴谱曲{【儿歌】
《中国话》mv 当年she首创把国人最雅俗共赏的绕口令融入嘻哈风中, 火
运木头