图知网
搜索
首页
热门推荐
图片分类
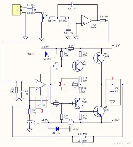
一个运放电路 请教他的工作原理和计算它的放大倍数方法
下载原图
相关图片
lm47304731的双电源供电音频功率放大电路
mc4580ls08r
宽带运放器电路图
运放推大管求助
简单的运放问题
运放电路图.png
为你推荐
和田玉一级白手镯价格(白色和田玉手镯价多少钱一只)
学生健康体检表模板
极坐标与定积分的应用
科学的洁净区更衣室设计,为无菌药品安全生产护航 - 知乎
叶罗丽女王搬石头砸脚白光莹没有责怪庞尊庞尊仙力彻底恢复
钢筋锚固长度
定制木质胶合板现代简约2020新款北欧布艺客厅沙发布艺沙发
《丝路传说2》游戏截图2