图知网
搜索
首页
热门推荐
图片分类
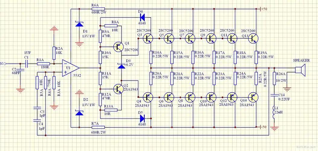
运放推大管求助
下载原图
相关图片
关于运放的问题 请问这个电路有什么用具体怎么运行?谢谢.
关于耳放(耳机放大器)的运放和您的健康以及听力损害
lm47304731的双电源供电音频功率放大电路
电路图
一个运放电路 请教他的工作原理和计算它的放大倍数方法
运放推动.png
为你推荐
圣和1zs-240型振动深松机
如何拓宽女性写作
裸色小钻97美甲分享
下面我就为大家整理了各个型号的开关电源接线方法(附图)!
插画练习带头纱的复古女郎
假山泰山石假山 - 热门商品专区
q版头像手绘
桂林山水甲天下