图知网
搜索
首页
热门推荐
图片分类
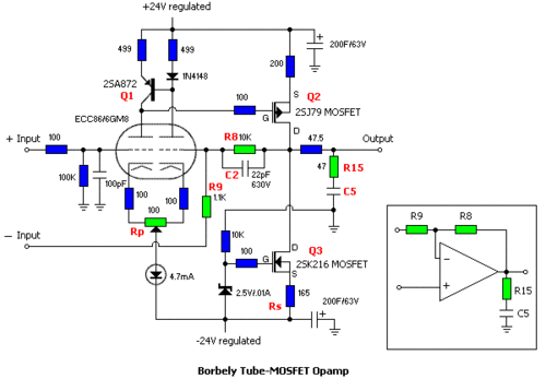
e3耳放声音奇怪请大家帮助看看是什么问题
下载原图
相关图片
[耳放耳机] 继tpa6120耳放之后,再战1969耳放
便携式电瓶直流电源单电源套件diy耳放hifi放大器耳放
经典耳放电路锦集
214-77耳放.jpg
143个经典耳放电路
耳放电路图大全二
为你推荐
老朋友小尼主持节目会穿什么高定西装呢
剪纸卡通头像兔子
2021年美刻会展仍然作为中国国际摩托车博览会的特装指定搭建商,在
把洗衣机电机改装成一台家用发电机,不仅发电效果好制作还简单-生活
院子前的梅花瓣喷水池
画江湖之不良人女帝手机壁纸
#家居装修##美好家打造指南#
除去既有的kol红人资源积累,华谊嘉信首席娱乐官瞿玮介绍了两大扩充