图知网
搜索
首页
热门推荐
图片分类
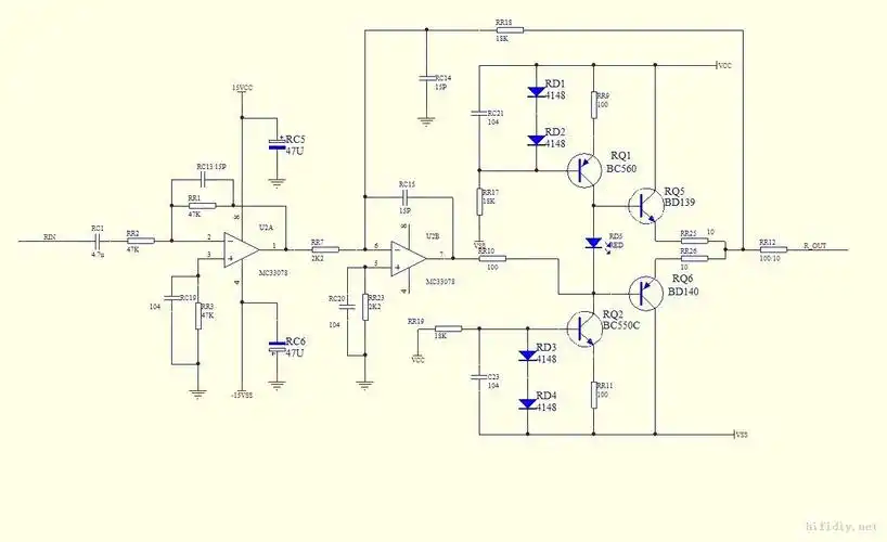
[耳放耳机] 继tpa6120耳放之后,再战1969耳放
下载原图
相关图片
214-77耳放.jpg
e3耳放声音奇怪请大家帮助看看是什么问题
给个ne5532耳放的洞洞图
电子管e88cc组成的耳放电路图
继续一个简单易做的单端a类耳放线路图
无忧文档 所有分类 工程科技 电子/电路 lme49600耳放制作指南 an
为你推荐
张馨予足球宝贝写真 不得不说,以前的张馨予是真的豪放, 现在咋这么
91岁老戏骨鲁园去世曾以78岁高龄荣获飞天奖优秀女演员
裕隆欣【抖音同款 劳动节礼物】 【】 生日礼物玫瑰花束情人节送
指环王比尔拉塞尔
徐峰jason(模特,演员)1.92米/水瓶座
整楼形如黄鹤,展翅欲飞,檐下四面悬挂匾额,正面悬书法家舒同题"黄鹤楼
淮安贝思特实验学校空港校区
济宁市太白湖新区管理委员会 游在太白湖 水墨丹青太白湖 一湖碧水