图知网
搜索
首页
热门推荐
图片分类
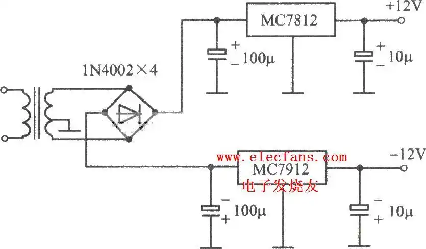
把220v的交流电转化为输出电压为12v,电流为1a的直流稳压电源电路图
下载原图
相关图片
7812稳压电源电路图
如何用lm7812制作输出电压12v电流1a的电路
7812稳压电源电路图
关于利用7812和7912单电压转双电压的探讨
条件,输入电压ac220 50hz 采用7812的稳压电源电路图怎么画?
16伏的电源怎么用7812三端稳压器接线(需要12伏的电压)?
为你推荐
去字的拼音和书写笔画的图片展示
【转载】湖南米粉哪家强,来来来,擂台赛上尝一尝
专柜同款罗西尼rossini手表雅尊商务系列男士机械表男士金属不锈钢
看完扫毒240岁林嘉欣被观众吐槽脑海里全是她的颈纹
我的收藏
长吻鮠(鮰鱼)_吃什么食物_用什么饵料_怎么钓最快 - 酷钓鱼
黄帝故里拜祖大典是华夏炎黄子孙,农历"三月三"在河南新郑市祭 - 抖音
仿铜粘土画