图知网
搜索
首页
热门推荐
图片分类
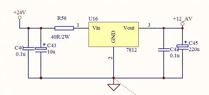
16伏的电源怎么用7812三端稳压器接线(需要12伏的电压)?
下载原图
相关图片
如何用lm7812制作输出电压12v电流1a的电路
mc7812(正压)mc7912mc(负压)构成的的±12v稳压电源电路图
7812稳压电源电路图
关于利用7812和7912单电压转双电压的探讨
7812扩流电路图
7812加限流电阻后输入端变成方波?
为你推荐
提到岳丽娜,相信很多60后,70后,80后对她的名字都不会陌生.
的小金鱼幼儿简笔画幼儿简笔画小鱼的画法步骤金鱼简笔画教程画一条鱼
机械及行业设备 工程机械,建筑机械 路面机械 沥青路面切割机 混凝土
霍凡个人资料简介张丰毅的夫人霍凡照片曝光
《终结者:黑暗命运》(暂译)-暗黑艺术同人海报
西客站,光耀东方广场300-2000平,国投财富广场多种面积
《妈妈,我从哪里来》 - 美篇
美女瑜伽老师反台式教学在家就可以学轻松练就女神身材