图知网
搜索
首页
热门推荐
图片分类
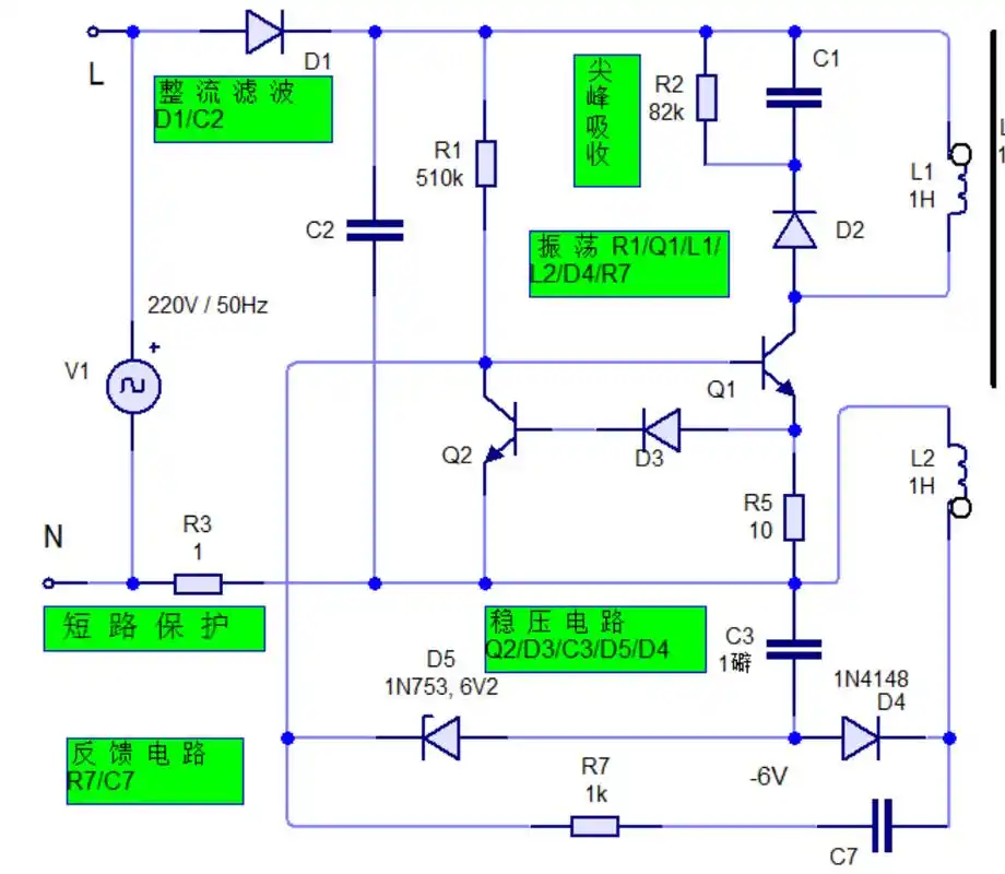
关于电动车充电器维修的问题
下载原图
相关图片
一颗小型5v充电器,里面电路相单简单,搞懂原理图自已可以制作
我想做一个手机充电器.谁给我一个电路图呀.
5v1a充电器芯片方产品特性以及它的优势的介绍
充电器芯片tb5806会带来什么神秘呢?
智能手机充电器原理图手机充电器5v1a原理图
手机充电器电路图详解
为你推荐
民间高人手绘功夫巨星李小龙太逼真迷倒万千少女
权律二头像图片大全搞笑可爱的权律二头像高清图片
周虎震董事长对本次毕业生作品展给予高度肯定.
《后来》刘若英 尤克里里弹唱曲谱
王者荣耀武则天英雄皮肤高清壁
多巴胺盐酸盐/盐酸多巴胺/3-羟酪胺/儿茶酚乙胺 98% 科研定制现货
1一2岁到3岁宝宝365夜睡前故事书3一6岁儿童绘本彩图注音版儿童睡前
ibe大兴机场通航一周年刘侃北京大兴国际机场航站楼电气设计探索与