图知网
搜索
首页
热门推荐
图片分类
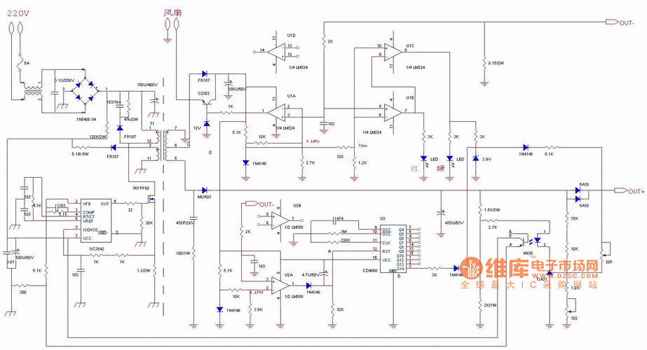
手机充电器电路图详解
下载原图
相关图片
5v1a 充电器原理图
5vusb充电器电路图
我想做一个手机充电器.谁给我一个电路图呀.
充电器芯片tb5806会带来什么神秘呢?
依莱达电动自行车充电器电路图
关于电动车充电器维修的问题
为你推荐
女生短头发怎么扎马尾 干练利索马尾辫显调皮感
一千左右的女士名牌手表
重庆大学校园风光
瞬间(gif)_后宫甄嬛传电视剧吧_百度贴吧
原创diy飞机模型第7架
最爱肯德基蛋挞
肉花卫矛
肤必佳止痒膏皮肤蚊虫叮咬舒缓膏皮肤外用男女通用 1盒体验装 40g