图知网
搜索
首页
热门推荐
图片分类
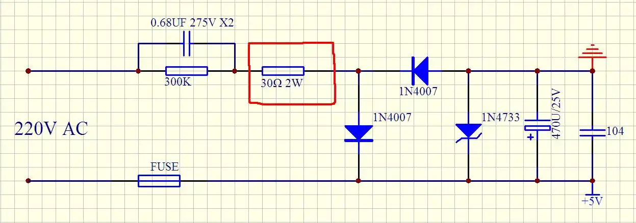
图1-5-4 电阻降压电路图
下载原图
相关图片
定子串电阻降压起动电路
定子电路串电阻降压启动控制线路图
几个实用电路阻容降压原理
阻容降压出问题, 交流输入端串接51欧/2瓦电阻降低浪涌电流,这个电阻
如何用电阻把12v直流降成6v
请教:阻容降压电路上为什么这个电阻会烧坏?
为你推荐
千年兽诞生的原因原来是这样它是和三代主角都有关系的数码宝贝
星爷在《赌侠》中的满脸口红印怎么来的?真实答案曝光让人吓一跳
初一到初三大事表 这是我借鉴参考小安老师的内容,给自己和大家一个
光遇 转网图侵删勿商用
改为书房或房间,同时亦可这样形成改善型客户需要的宽厅三房两卫布局
我不喝酒 - 群主来发红包了 (海报)80年代_海报_80年代表情
羊肉串广告装饰贴画防水防油防晒墙贴餐饮店小吃店地摊广告画定制
场效应管功率放大电路