图知网
搜索
首页
热门推荐
图片分类
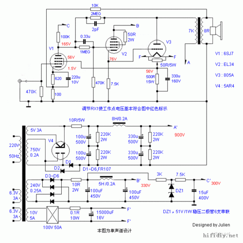
关于电子管805功放声音很小的问题!
下载原图
相关图片
电子管805单端电路图
都做805我也做
805单端胆机功放电路图-电子发烧友网
经典805单端.jpg
立_电路
805单端.gif
为你推荐
明月照尖东电影好看吗 _晶羽科技
金属柄帝王汉剑
肖战三宫格图片绝绝子
简笔画作品完成图绿巨人(hulk)是美国漫威漫画旗下超级英雄,初次登场
唐舞麟谢邂女装了?
什么原因会形成假胯宽? 1. 产后妈妈:产后 - 抖音
共写书香校园——济宁学院附小太白湖校区一年级组硬笔书法比赛
生日蛋糕边框