图知网
搜索
首页
热门推荐
图片分类
致敬警察叔叔9499警察叔叔简笔画 简笔画
下载原图
相关图片
人物简笔画之警察叔叔.#简笔画 #跟着抖音学画画 #警察 每 - 抖音
警察叔叔简笔画
警察叔叔简笔画步聚
警察叔叔漫画版
警察叔叔简笔画教程.1月10日是中国人民警察日,跟我一起画警 - 抖音
简笔画警察叔叔简笔画幼儿
为你推荐
王俊凯23岁生日应援头像来了 - 抖音
邓伦杨紫
「欧美男模」—mat gordon(马特戈登)是来自加拿大的世界级男模,成名
这样画的五角星是不是一看就会很简单吧
医保卡在哪补办医保卡补卡电话
黄土泥巴墙效果室内室外都能用!生态稻草漆装修效果图
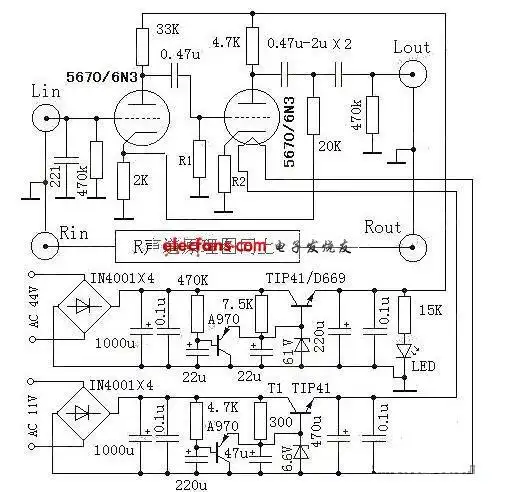
实用电子管前级电路-华强资讯-华强电子网
乐惜网红成人恶搞生日蛋糕同城创意搞笑搞怪整人放屁全靠浪北京上海