图知网
搜索
首页
热门推荐
图片分类
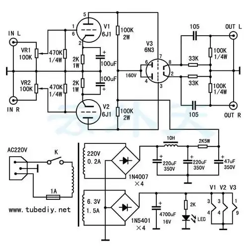
实用电子管前级电路-华强资讯-华强电子网
下载原图
相关图片
6n2胆前级音调电路图,电子管前级电路图_大山谷图库
6j1 6n3前级 - 〓发烧音响专区〓 - 矿石收音机论坛 - powered by dis
6j1单端前级图纸_word文档在线阅读与下载_无忧文档
6j1和6n3作的胆前级.doc-原创力文档
新手diy的6j1推6p1单端电子管小功放 - 〓电子管技术区〓 - 矿石收音
hifidiy论坛-入门胆前级制作 - powered by discuz!
为你推荐
张学友澳门演唱会,他的歌声已经融入我们的青春回忆!永不过时!
chanel香奈儿alluresport魅力运动男士香水edt100ml简装
天边的骆驼_简谱_搜谱网
5万左右的预算,大排量踏板摩托车,求推荐?
您的香瓜长的怎么样?
双簧管;单簧管因为单簧管和双簧管的中文名称有点相似,从远处看外形也
画大自然简笔画简单 简笔画图片大全-蒲城教育文学网
cba杨鸣 #郭艾伦 #赵继伟 #高诗岩 #辽宁男篮