图知网
搜索
首页
热门推荐
图片分类
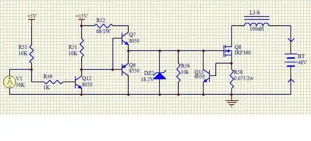
cn201532995u_废旧铅酸蓄电池正负脉冲综合修复仪失效
下载原图
相关图片
蓄电池脉冲去硫修复电路图
一种正负脉冲与谐振波复合式铅酸蓄电池修复系统及方法
修复铅酸及镍氢蓄电池,它是以时基电路555为核心,组成占空比可调脉冲
自制蓄电池修复仪
铅酸蓄电池的负脉冲充电器是什么原理?
一种旧铅酸蓄电池修复方法技术
为你推荐
890.精品卡通羽绒马甲 - 抖音
山城"独一无二"的重庆小面,一碗面条有着多种吃法!
4款彩绘情人节元素矢量素材
昆凌:第0199期 美脚欣赏
散文诗,家乡的月亮,欢迎大家点评 - 美篇
萘敏维滴眼液
电锯人
矢量,燃烧的火炬,运动,背景分离,简单