图知网
搜索
首页
热门推荐
图片分类
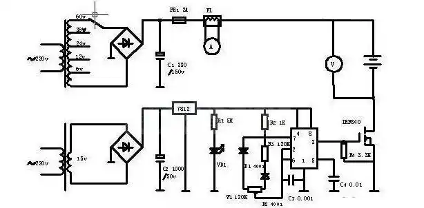
铅酸蓄电池的负脉冲充电器是什么原理?
下载原图
相关图片
这两个蓄电池修复电路哪个修复效果更明显
一种正负脉冲与谐振波复合式铅酸蓄电池修复系统及方法
蓄电池修复器电路图
修复铅酸及镍氢蓄电池,它是以时基电路555为核心,组成占空比可调脉冲
自制蓄电池修复仪
铅酸蓄电池复合脉冲活化原理及电路设计
为你推荐
周洁琼美腿高跟,长发红唇美艳动人
美丽迷人的自然风光,高清壁纸,风景图片-回车桌面
简笔画
八大行星简笔画怎么画
平采娜乐维瑟派布恩精美图集
卡蜜拉卡密拉神光棒个人详细开箱评测天工造物出品爱憎战士卡密拉变身
萧正楠
学生们在听和看的过程中掌握了预防毒品的基本知识及禁毒政策与法律