图知网
搜索
首页
热门推荐
图片分类
交流220v转直流5v什么方案最简单稳定或者dc12v转dc5v
下载原图
相关图片
小白入门,制做220v转5v直流电源模块,怎样选择220v到12v变压器
小型交流220转直流5v电路
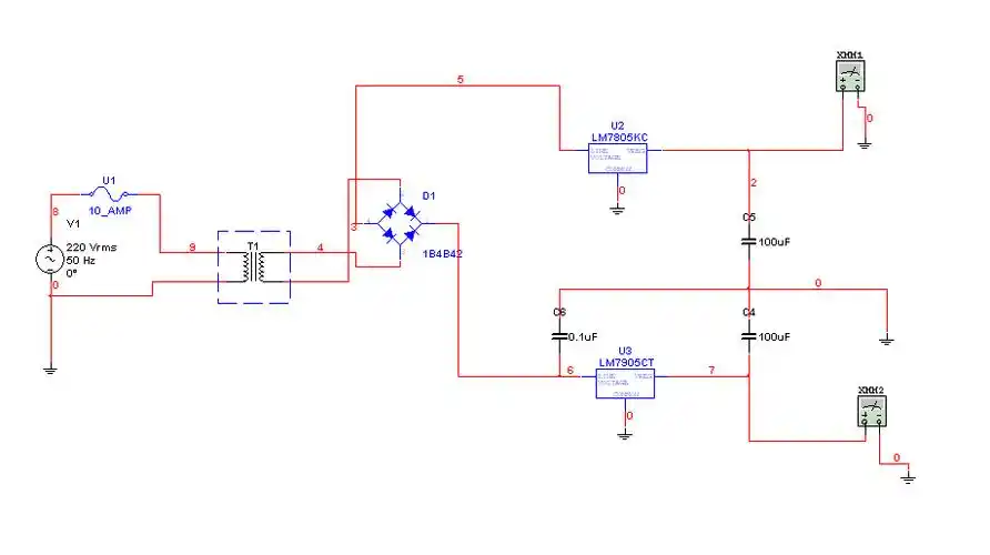
设计交流220v转为正负5v的电路,我采用变压后通过单相桥式整流 7805
220v交流转5v直流电路的问题输出电流存在波动
dk1203开关电路220v转5v求助
220v转5v220v转12v非隔离电源模块
为你推荐
超宠溺的情侣头像
易烊千玺 华为nova全球代言人
孤独郊区绝望孤独的人坐在墙上在城市的街道照片
恶魔壁纸
简介:周深电影金鸡奖帅气活动照写真图片,分享一组周深图片给大家,图
折纸教程:教你打造一件无比帅气的飞镖,都不舍得扔出去了
革命样板戏《智取威虎山》等英雄人物高大全形象剧照笔记本
蜜蜡鸡油红镶嵌水滴吊坠