图知网
搜索
首页
热门推荐
图片分类
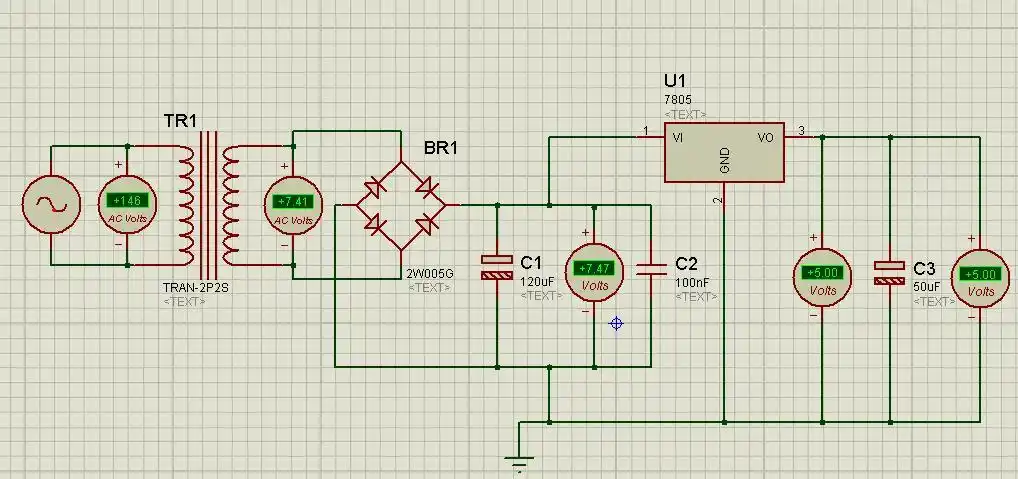
220v交流转5v直流电路的问题输出电流存在波动
下载原图
相关图片
怎么制作5v的直流稳压电源
protues模拟220v转5v的直流稳压电路
设计交流220v转为正负5v的电路,我采用变压后通过单相桥式整流 7805
可以把一个220v转5v交流输出的变压器,变成一个是5v直流输出的电源吗?
220v转5v220v转12v非隔离电源模块
求220v经变压器输出9v然后整流输出5v3a的电路图
为你推荐
宋仲基帅气眼神可爱gif动图_动态图_表情包下载_soogif
很火的ins小熊头像图片,女生最喜欢的玩偶来了_可爱头像_头像大全_抖
白色七分袖西装外套女春夏职业套裙小个子正装名媛高端气质女神范
动漫女,古风,九尾狐九尾狐
光看剧照就喜欢的不得了,儿童版红楼梦引发热议
军旅歌手林萍个人资料
四,"7步洗手法"
0325斗破苍穹炎鳞结婚周年庆##0520美杜莎女王粉丝节