图知网
搜索
首页
热门推荐
图片分类
拓展训练试用光电传感器设计一个简易路灯控制电路(含有光敏三极管
下载原图
相关图片
光电传感器测速电路原理图中各元件作用,跪求详细描述.
光电传感器的典型应用电路详细说明
光电传感器检测实验电路图(昌航)
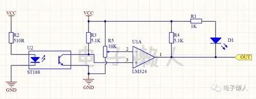
反射式红外光电传感器st188应用电路
光传感器粒度分布检测电路
精密光电二极管传感器电路设计浅谈
为你推荐
天润浓缩纯牛奶
玫瑰黑色的轮廓画在白色的背景
《分小鱼》 对一组物体进行多角度分类.
雨的印记(kiss the rain) 吉他谱-虫虫吉他谱免费下载
香云纱真丝桑蚕丝套装夏装夏季女装2022新款国际大牌阔腿裤两件套
十二星座学车考驾照表情包图片
寅硕 聚脲 水池 卫生间 屋顶防水 免砸砖防水 污水池防腐 聚脲喷涂
异坤 蔡徐坤王子异