图知网
搜索
首页
热门推荐
图片分类
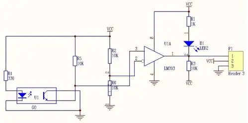
反射式红外光电传感器st188应用电路
下载原图
相关图片
光电传感器的典型应用电路详细说明
光电传感器的应用
模拟电路:帮我分析一下这张简单的光电传感器图
st188光电式传感器的应用
wych104光电传感器的用法
基于光电传感器的智能灯控系统设计介绍
为你推荐
陈柏霖
假如爱有天意
always online-一直在线双手简谱预览1
罗红霉素分散片:多用途的抗生素
探讨|城市地下车库如何进行不动产登记_车位
如懿传算不算让周迅多年口碑毁于一旦?
浪漫绿色的田野心形树唯美爱情风景高清壁纸
多数人想错了|拔罐|湿气_网易订阅