图知网
搜索
首页
热门推荐
图片分类
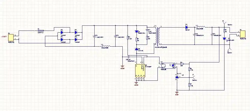
tny280g blows up somtimes at applying mains
下载原图
相关图片
tny280gn 50-100hz rippel output
5v,1a开关电源制作
5v,1a开关电源制作
开关电源电路图正负5v输出正负12v输出
tny284-290 application example: resistor r15 not explained
基于pn8147 的五级能效适配器电源应用方案
为你推荐
60年代精美宣传画,充满了时代气息,满满的正能量
lovesong吉他版方大同
手写壁纸粉色
钞票飞曝光剧照王婉中展现彝族之美
专业出口豪沃双桥工程自卸车后八轮卡车前四后八自卸车渣土运输车
宅间绿地休憩区域
残角子宫发育正常的可以自然受孕
travisscott堡垒之夜专辑联名长袖t恤高街美潮秋季宽松嘻哈卫衣男灰色